Светодиодный драйвер для подсветки в мониторах и промышленном освещении

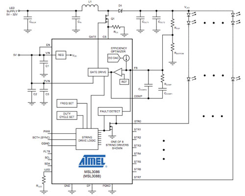
Корпорация Atmel представила семейство 8-канальных светодиодных драйверов со встроенным контроллером усиления в качестве готовой системы управления питанием с патентованной технологией оптимизации Efficiency Optimiser (EO) для улучшения эффективности устройств. Драйверы MSL3080/86/88 разработаны для светодиодной подсветки в промышленных системах, таких как инструменты, медицинские устройства, авионика, системы вооружения, терминалы самообслуживания, автомобильные дисплеи и др.

Компоненты MSL3080/86/88 также обладают фирменной схемой управления и надёжным дизайном, достигая КПД более 92% для 20-ваттной светодиодной подсветки.
При совместном использовании с микроконтроллерами Atmel AVR и megaAVR, компоненты заявляют беспрецедентный уровень гибкости, мониторинга системы и всесторонних сбоев, также как и диапазон реализованного на ШИМ затемнения 5000:1 для самых требовательных систем.
Устройства MSL3086/88 обладают автоматической линейной фазировкой, позоляющей снизить уровень электромагнитной интерференции и исключить звуковой шум. Светодиодный драйвер MSL3088 предлагает вход для видео-синхронизации для систем, где необходима синхронная работа с включением/выключением светодиодов, например в небольших телевизорах и мониторах для исключения таких артефактов, как каскадный шум и волновые эффекты.
Драйвер MSL3080 позволит проектировщикам работать с внутренними токовыми стоками в параллели для большего уровня тока светодиодов до 480 мА.
Компоненты MSL3080/86/88 доступны для заказа. Для содействия ускорению разработки проектов, доступен оценочный комплект Atmel MSL308X EV. Стоимость при заказе от 1 тыс. шт. составит 1,98 долл.
Подписаться на почтовую рассылку / Авторам сотрудничество





